Have you ever typed a question into a website's search bar and felt like it didn’t understand you? You’re not the only one. Today, people expect more than just basic keyword matches — they want smart, fast, and accurate answers. If your TYPO3 website’s search isn’t working well, visitors may leave. The good news? There’s a better, smarter way to search.
In this blog, we explore how traditional TYPO3 search may be costing you valuable site visits—and how AI can help you stay ahead with the power of smart search
Before we dive in, if you're looking for an TYPO3 AI solution to transform your TYPO3 workflow, I highly recommend checking out the AI extensions below they come packed with game-changing features you won’t want to miss.
- T3AI - AI Assistant
- T3AL - AI Localization
- T3AA - AI Accessibility enhancer
- T3AC - Native AI TYPO3 Chatbot
Sounds cool, right? Let’s get started and see how T3AS is a game-changing team player for your TYPO3 website.
Story Behind the T3AS
Many TYPO3 websites still use old-style keyword search engines. These systems often show long lists of results—some helpful, some not. Users waste time scrolling through many pages just to find the right answer.
After testing, building prototypes, and brainstorming late into the night, we discovered something important: Ke_ search is powerful, but not smart. It works well with exact keywords, but it doesn't understand full questions the way people do.
That’s when we had a big idea: What if we combine ke_search’s power with smart AI that understands language?
The result wouldn’t just find results—it would understand what users really mean.
What is T3AS – the AI-Powered TYPO3 ke_Search
Now, we’re excited to unveil AI-Enhanced ke_search for TYPO3—a product that transforms your keyword-based search into a context-driven, Q&A-style experience. It integrates seamlessly with ke_search, letting you keep all your existing configurations while adding AI to interpret queries and deliver insightful, immediate responses.
What sets it apart? Our LLM engine doesn’t just look for keywords—it grasps user intent and references the exact data you’ve indexed in ke_search. The result is an answer that truly feels intelligent—like chatting with a knowledgeable assistant. No more random guesses or incomplete results—just clear, confident replies that keep visitors engaged and informed.
Key Highlights of AI ke_Search
- Still ke_search at Heart - We haven’t replaced ke_search’s robust indexing approach—just augmented it with an AI layer for more natural query responses.
- Intelligent Query Interpretation - Ask “How do I configure advanced indexing in TYPO3?” and you’ll get a precise answer, not just a list of best-guess pages.
- Vector & RAG in Your Backend - A native vector database sits alongside ke_search, enabling us to store site content as embeddings for Retrieval-Augmented Generation (RAG).
- Elevated UX - By speaking in natural language, site visitors find info more quickly, cutting down on frustrations and support burdens.
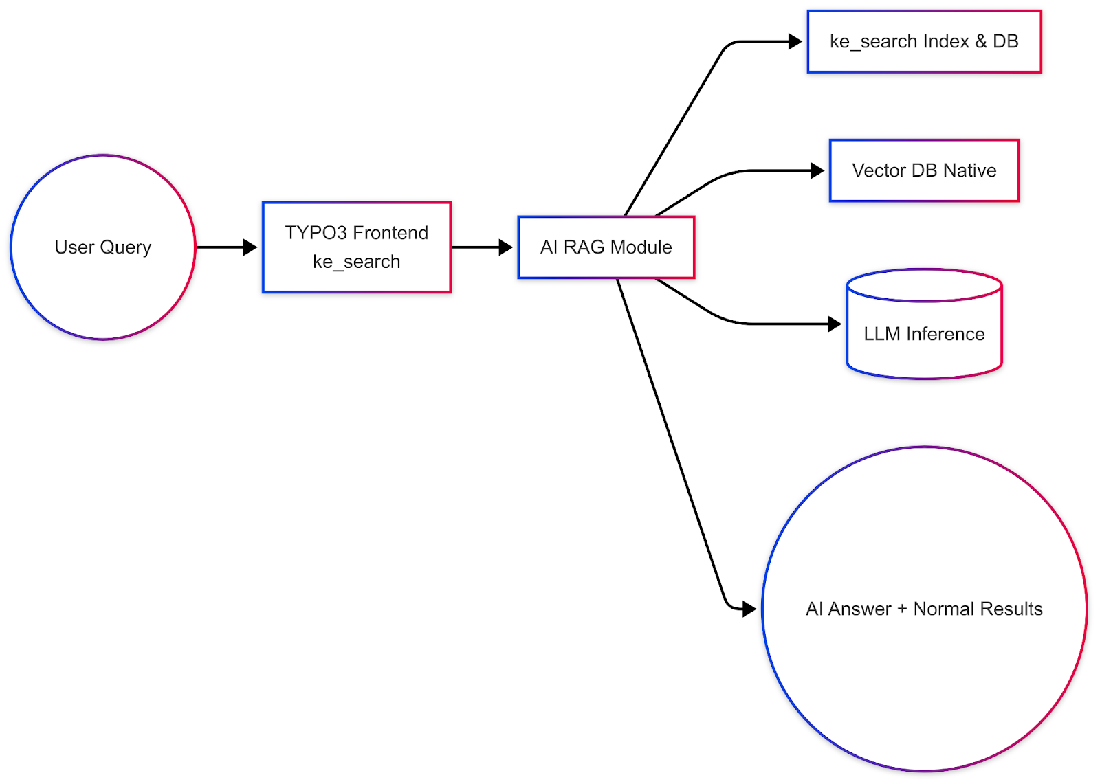
Below is an overview of how the system components work together (imagine a flowchart with labeled arrows) when you augment ke_search with an AI layer:
Step 1. User Query
A visitor types a question or phrase into the ke_search bar on your TYPO3 site, initiating the normal indexing and retrieval process.
Step 2. AI Layer & Language Model
The query is handed off to our LLM module, which interprets it in a human-friendly manner, factoring in context, synonyms, and user intent.
Step 3. ke_search Retrieval
Based on the interpreted query, the system fetches the most relevant content from your existing ke_search index—the same one that powers your typical keyword search results.
Step 4. Contextual Answer Generation (RAG)
The AI module uses Retrieval-Augmented Generation to blend user query context with the retrieved ke_search data, producing a concise, direct answer tailored to the question asked.
Step 5. Response to User
The final answer is displayed—alongside traditional ke_search result listings for added transparency and further exploration.
By combining ke_search’s flexible indexing with a powerful language model, you offer your visitors the best of both worlds: a feature-rich TYPO3 search extension plus a smart AI engine that understands user queries in natural language.
- User Input: They type a natural-language question into the site’s ke_search box.
- ke_search & AI: The extension fetches potential matches while the AI module refines them using vector embeddings.
- LLM: The chosen AI model references these embeddings to craft a context-aware answer.
- Merged Output: The user sees both an AI-generated response and the standard ke_search results.
3. AI (RAG) Search Processing
- Embedding & Indexing: ke_search content (pages, custom records) is converted to vector embeddings.
- Query Matching: The user’s query is embedded, then matched to top snippets.
- LLM Generation: The AI uses these chunks to produce a well-structured, accurate answer.
- Output: A summarized result, plus the usual ke_search listing.
AI Technologies Stack
- LLM & Inference
- Supports open-source or external API-based AI (like ChatGPT, Gemini or LLaMA etc).
- Deployed within TYPO3—no major external dependencies.
- RAG Orchestration
- Merges user queries, vector embeddings, and site content into direct, context-driven answers.
- Greatly reduces the risk of AI “hallucinations” by referencing real data from ke_search.
- Integration & API Layer
- Configure chunk size, indexing frequency, or answer style in the TYPO3 backend.
- Hooks into ke_search seamlessly, so your existing search configuration stays intact.
- Vector Database (Native)
- Stores embeddings inside TYPO3’s environment.
- No external hosting or specialized DB required.
What is Difference between ke_search vs. indexed_search vs. Solr
| Feature | ke_search (Extension) | ke_search (Extension) | Solr (External Server) |
| Setup Complexity | Moderate (flexible indexing) | Low (bundled in TYPO3) | Higher (requires standalone Solr) |
| Data Handling | Can index pages + custom records | Mostly pages via integrated logic | Highly scalable, robust search engine |
| AI Enhancement Feasibility | Straightforward with extension hooks | Straightforward (core integration) | Popular synergy, typically more overhead |
| Ideal Use Case | Medium to large sites wanting custom indexing | Basic sites or small intranets | Enterprise-level or huge data volumes |
Meet TYPO3 AI Universe: Smarter AI Solutions for Your Website
Looking to make your TYPO3 website faster, smarter, and more user-friendly? Welcome to the world of TYPO3 AI — where powerful AI tools empower you to achieve more with less effort. At T3Planet, we are creating intelligent AI solutions designed to enhance your work while saving you time and effort.
Discover the Key TYPO3 AI Solutions
- T3AI – AI Content Assistant
Quickly create blogs, product descriptions, and SEO-optimized content with AI — right inside your TYPO3 backend. - T3AC – AI Chatbot
Support your website visitors 24/7 with a smart chatbot that answers questions, improves engagement, and enhances customer experience. - T3AA – AI Accessibility Tool
Make your TYPO3 website accessible for everyone. T3AA automatically helps you meet international accessibility standards like WCAG, BITV, and EN 301 — creating a more inclusive online space. - T3AS – AI Search
Upgrade your site search with AI-powered technology that delivers faster, smarter, and more relevant results to your users. - T3AL – AI Localization
Easily translate and localize your TYPO3 content, including XLIFF files, to connect with audiences across different countries and languages.
Learn more about TYPO3 AI Universe here and get started today!
Ready to Power Up Your TYPO3 Search with AI Ke_search?
Our AI-powered ke_search makes finding content faster and smarter—without any complex setup. Want to improve your TYPO3 site’s search? Let’s get started!
Conclusion
Integrating AI-powered ke_search into your TYPO3 website makes it faster and easier for visitors to find exactly what they’re looking for. With smart search technology, users get quick, accurate results—without endless scrolling or guesswork.
Don’t let outdated keyword search slow your site down. Whether you're starting fresh with a TYPO3 Template or enhancing an existing site, get started today with T3AS, the TYPO3 AI Search extension for ke_search.
FAQ
No. It’s an add-on that extends ke_search with a vector-based AI layer, so your normal ke_search flows remain intact.
ke_search is known for indexing custom records. Our AI can embed and reference these just like pages, providing direct answers from them as well.
No GPU. Smaller or moderate sites may run fine on CPU-based inference.
Yes! We merge the AI answer with your normal search listing, letting users see both a direct Q&A and the usual list of hits.
If your chosen AI model supports it, yes. ke_search also indexes multilingual data well, so the AI can deliver language-specific answers.
Not at all—our native vector approach keeps everything in TYPO3. You can, however, connect an external model like ChatGPT if you want.
Typically, a scheduler or manual action re-embeds newly indexed content. You decide the frequency—daily, weekly, etc.
We rely on Retrieval-Augmented Generation, meaning the AI uses real site data as its knowledge base. This cuts down on fabricated responses.
Absolutely. Admins can opt for short, overview, or more detailed summarizations in the backend settings.
We’re exploring advanced analytics, restricted content support (ACL-based), and possibly advanced front-end styling for the AI responses.

Graduated from the Faculty of Law and Political Science, University of M'sila, an excellent experience.
Graduated from the Faculty of Law and Political Science, University of M'sila, an excellent experience.
Graduated from the Faculty of Law and Political Science, University of M'sila, an excellent experience.