Haben Sie jemals eine Frage in die Suchleiste einer Website eingegeben und das Gefühl gehabt, dass sie Sie nicht versteht? Sie sind nicht der Einzige. Heute erwarten die Menschen mehr als nur einfache Stichwortsuchen - sie wollen intelligente, schnelle und genaue Antworten. Wenn die Suche auf Ihrer TYPO3-Website nicht gut funktioniert, könnten Besucher die Seite verlassen. Die gute Nachricht? Es gibt eine bessere, intelligentere Art zu suchen.
In diesem Blog untersuchen wir, wie die traditionelle TYPO3-Suche Ihnen wertvolle Seitenbesuche kosten könnte - und wie KI Ihnen mit der Kraft der intelligenten Suche helfen kann, voraus zu bleiben
Bevor wir eintauchen, wenn Sie nach einer TYPO3 KI-Lösung suchen, um Ihren TYPO3-Workflow zu transformieren, empfehle ich Ihnen dringend, die unten aufgeführten KI-Erweiterungen zu überprüfen. Sie sind vollgepackt mit bahnbrechenden Funktionen, die Sie nicht verpassen möchten.
- T3AI - KI-Assistent
- T3AL - KI-Lokalisierung
- T3AA - KI-Zugänglichkeitsverbesserer
- T3AC - Nativer KI TYPO3 Chatbot
Klingt cool, oder? Lassen Sie uns anfangen und sehen, wie T3AS ein bahnbrechender Teamplayer für Ihre TYPO3-Website ist.
Geschichte hinter dem T3AS
Viele TYPO3-Websites verwenden immer noch altmodische Suchmaschinen für Schlüsselwörter. Diese Systeme zeigen oft lange Listen von Ergebnissen - einige hilfreich, andere nicht. Benutzer verschwenden Zeit damit, durch viele Seiten zu scrollen, nur um die richtige Antwort zu finden.
Nach Tests, dem Erstellen von Prototypen und nächtlichem Brainstorming haben wir etwas Wichtiges entdeckt: Ke_search ist leistungsstark, aber nicht intelligent. Es funktioniert gut mit genauen Schlüsselwörtern, versteht aber keine vollständigen Fragen so, wie Menschen es tun.
Da hatten wir eine große Idee: Was wäre, wenn wir die Leistung von ke_search mit einer intelligenten KI kombinieren, die Sprache versteht?
Das Ergebnis würde nicht nur Ergebnisse finden - es würde verstehen, was Benutzer wirklich meinen.
Was ist T3AS - die KI-gesteuerte TYPO3 ke_Search
Nun freuen wir uns, KI-verbesserte ke_search für TYPO3 vorzustellen - ein Produkt, das Ihre schlüsselwortbasierte Suche in ein kontextgesteuertes, Q&A-artiges Erlebnis verwandelt. Es integriert sich nahtlos in ke_search, sodass Sie alle Ihre bestehenden Konfigurationen beibehalten können, während KI hinzugefügt wird, um Anfragen zu interpretieren und aufschlussreiche, sofortige Antworten zu liefern.
Was hebt es ab? Unser LLM-Motor sucht nicht nur nach Schlüsselwörtern - er erfasst die Absicht des Benutzers und bezieht sich auf die genauen Daten, die Sie in ke_search indiziert haben. Das Ergebnis ist eine Antwort, die wirklich intelligent wirkt - wie ein Gespräch mit einem sachkundigen Assistenten. Keine zufälligen Vermutungen oder unvollständigen Ergebnisse mehr - nur klare, selbstbewusste Antworten, die die Besucher engagiert und informiert halten.
Hauptmerkmale der AI ke_Search
- Immer noch ke_search im Herzen - Wir haben den robusten Indexierungsansatz von ke_search nicht ersetzt, sondern lediglich durch eine KI-Schicht ergänzt, um natürlichere Abfrageantworten zu ermöglichen.
- Intelligente Abfrageinterpretation - Fragen Sie "Wie konfiguriere ich die erweiterte Indexierung in TYPO3?" und Sie erhalten eine präzise Antwort, nicht nur eine Liste von besten Vermutungsseiten.
- Vektor & RAG in Ihrem Backend - Eine native Vektordatenbank befindet sich neben ke_search, was uns ermöglicht, Seiteninhalte als Einbettungen für die Retrieval-Augmented Generation (RAG) zu speichern.
- Verbesserte UX - Indem sie in natürlicher Sprache sprechen, finden Seitenbesucher Informationen schneller, was Frustrationen reduziert und den Support entlastet.
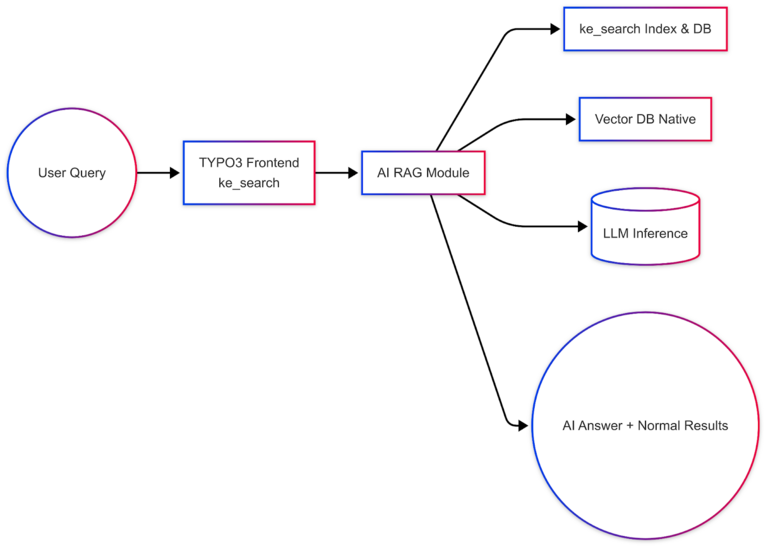
Im Folgenden finden Sie einen Überblick darüber, wie die Systemkomponenten zusammenarbeiten (stellen Sie sich ein Flussdiagramm mit beschrifteten Pfeilen vor), wenn Sie ke_search mit einer KI-Schicht erweitern:
Schritt 1. Benutzeranfrage
Ein Besucher gibt eine Frage oder einen Ausdruck in die ke_search Leiste auf Ihrer TYPO3-Seite ein, was den normalen Indexierungs- und Abrufprozess auslöst.
Schritt 2. KI-Schicht & Sprachmodell
Die Anfrage wird an unser LLM-Modul weitergeleitet, das sie in einer menschenfreundlichen Weise interpretiert, unter Berücksichtigung von Kontext, Synonymen und Benutzerabsicht.
Schritt 3. ke_search Abruf
Basierend auf der interpretierten Anfrage holt das System den relevantesten Inhalt aus Ihrem vorhandenen ke_search-Index - demselben, der Ihre typischen Keyword-Suchergebnisse liefert.
Schritt 4. Kontextbezogene Antwortgenerierung (RAG)
Das KI-Modul verwendet Retrieval-Augmented Generation, um den Kontext der Benutzeranfrage mit den abgerufenen ke_search-Daten zu verknüpfen und eine präzise, direkte Antwort zu erzeugen, die auf die gestellte Frage zugeschnitten ist.
Schritt 5. Antwort an den Benutzer
Die endgültige Antwort wird angezeigt - neben den traditionellen ke_search-Ergebnislisten für mehr Transparenz und weitere Erkundungen.
Indem Sie die flexible Indexierung von ke_search mit einem leistungsstarken Sprachmodell kombinieren, bieten Sie Ihren Besuchern das Beste aus beiden Welten: eine funktionsreiche TYPO3-Sucherweiterung plus einen intelligenten KI-Motor, der Benutzeranfragen in natürlicher Sprache versteht.
- Benutzereingabe: Sie geben eine Frage in natürlicher Sprache in das ke_search Feld der Website ein.
- ke_search & KI: Die Erweiterung sucht nach möglichen Übereinstimmungen, während das KI-Modul diese mit Vektor-Einbettungen verfeinert.
- LLM: Das ausgewählte KI-Modell bezieht sich auf diese Einbettungen, um eine kontextbewusste Antwort zu erstellen.
- Zusammengeführte Ausgabe: Der Benutzer sieht sowohl eine von der KI generierte Antwort als auch die Standard ke_search Ergebnisse.
3. KI (RAG) Suchverarbeitung
- Einbettung & Indexierung: ke_search Inhalte (Seiten, benutzerdefinierte Datensätze) werden in Vektor-Einbettungen umgewandelt.
- Abfrageübereinstimmung: Die Abfrage des Benutzers wird eingebettet und dann mit den besten Ausschnitten abgeglichen.
- LLM-Erzeugung: Die KI verwendet diese Abschnitte, um eine gut strukturierte, genaue Antwort zu erzeugen.
- Ausgabe: Ein zusammengefasstes Ergebnis, plus die übliche ke_search Auflistung.
KI-Technologiestapel
- LLM & Inferenz
- Unterstützt Open-Source oder externe API-basierte KI (wie ChatGPT, Gemini oder LLaMA etc.).
- Einsatz innerhalb von TYPO3 - keine großen externen Abhängigkeiten.
- RAG Orchestrierung
- Vereint Benutzeranfragen, Vektoreinbettungen und Seiteninhalte zu direkten, kontextgesteuerten Antworten.
- Reduziert das Risiko von KI-"Halluzinationen" erheblich, indem echte Daten von ke_search referenziert werden.
- Integration & API-Schicht
- Konfigurieren Sie die Chunk-Größe, die Indexierungsfrequenz oder den Antwortstil im TYPO3-Backend.
- Hakt nahtlos in ke_search ein, sodass Ihre bestehende Suchkonfiguration intakt bleibt.
- Vektordatenbank (nativ)
- Speichert Einbettungen in der TYPO3-Umgebung.
- Kein externes Hosting oder spezialisierte DB erforderlich.
Was ist der Unterschied zwischen ke_search vs. indexed_search vs. Solr.
| Merkmal | ke_search (Erweiterung) | ke_search (Erweiterung) | Solr (Externer Server) |
| Einrichtungskomplexität | Moderat (flexibles Indizieren) | Niedrig (im TYPO3 gebündelt) | Höher (benötigt eigenständigen Solr) |
| Datenverarbeitung | Kann Seiten + benutzerdefinierte Datensätze indizieren | Hauptsächlich Seiten über integrierte Logik | Hoch skalierbare, robuste Suchmaschine |
| KI Verbesserung möglichkeit | Unkompliziert mit Erweiterungshooks | Unkompliziert (Kernintegration) | Beliebte Synergie, in der Regel mehr Overhead |
| Idealer Anwendungsfall | Mittlere bis große Websites, die benutzerdefiniertes Indizieren wünschen | Grundlegende Websites oder kleine Intranets | Unternehmensniveau oder riesige Datenmengen |
TYPO3 KI Universe: Intelligentere KI-Lösungen für Ihre Website
Möchten Sie Ihre TYPO3-Website schneller, intelligenter und benutzerfreundlicher machen? Willkommen in der Welt von TYPO3 AI – leistungsstarke KI-Tools ermöglichen es Ihnen, mit weniger Aufwand mehr zu erreichen. Bei T3Planet entwickeln wir intelligente KI-Lösungen, die Ihre Arbeit verbessern und Ihnen gleichzeitig Zeit und Mühe sparen.
Entdecken Sie die wichtigsten TYPO3-KI-Lösungen
- T3AI – KI-Content-Assistent
Erstellen Sie schnell Blogs, Produktbeschreibungen und SEO-optimierte Inhalte mit KI – direkt in Ihrem TYPO3-Backend. - T3AC – KI-Chatbot
Unterstützen Sie Ihre Website-Besucher rund um die Uhr mit einem intelligenten Chatbot, der Fragen beantwortet, das Engagement steigert und das Kundenerlebnis verbessert. - T3AA – KI-Barrierefreiheit
Machen Sie Ihre TYPO3-Website für alle zugänglich. T3AA unterstützt Sie automatisch bei der Einhaltung internationaler Zugänglichkeitsstandards wie WCAG, BITV und EN 301 – für einen inklusiveren Online-Raum. - T3AS – KI-Suche
Optimieren Sie Ihre Website-Suche mit KI-gestützter Technologie, die Ihren Nutzern schnellere, intelligentere und relevantere Ergebnisse liefert. - T3AL – KI-Lokalisierung
Übersetzen und lokalisieren Sie Ihre TYPO3-Inhalte, einschließlich XLIFF-Dateien, ganz einfach, um Zielgruppen in verschiedenen Ländern und Sprachen zu erreichen.
Erfahren Sie hier mehr über TYPO3 KI Universe und legen Sie noch heute los!
Bereit, Ihre TYPO3-Suche mit AI Solr zu verbessern?
Unsere AI-gestützte Solr-Suche macht das Finden von Inhalten schneller und intelligenter - ohne komplizierte Einrichtung. Möchten Sie die Suche auf Ihrer TYPO3-Website verbessern? Lassen Sie uns anfangen!
Fazit
Die Integration der KI-gestützten ke_search in Ihre TYPO3-Website macht es für Besucher schneller und einfacher, genau das zu finden, wonach sie suchen. Mit der intelligenten Suchtechnologie erhalten Benutzer schnelle, genaue Ergebnisse - ohne endloses Scrollen oder Rätselraten.
Lassen Sie sich nicht von veralteter Stichwortsuche ausbremsen. Egal, ob Sie mit einer TYPO3 Template neu beginnen oder eine bestehende Website verbessern möchten, legen Sie noch heute los mit T3AS, der TYPO3 Such Extension für ke_search.
FAQ
Nein. Es ist ein Add-on, das ke_search um eine vektorbasierte KI-Ebene erweitert, sodass Ihre normalen ke_search-Abläufe erhalten bleiben.
ke_search ist für die Indizierung benutzerdefinierter Datensätze bekannt. Unsere KI kann diese wie Seiten einbetten, referenzieren und auch daraus direkte Antworten liefern.
Keine GPU. Kleinere oder mittelgroße Websites können mit CPU-basierter Inferenz problemlos laufen.
Ja! Wir integrieren die KI-Antwort in Ihre normale Suchliste, sodass Nutzer sowohl eine direkte Frage-und-Antwort-Runde als auch die übliche Trefferliste sehen.
Wenn Ihr gewähltes KI-Modell dies unterstützt, ja. ke_search indiziert auch mehrsprachige Daten gut, sodass die KI sprachspezifische Antworten liefern kann.
Überhaupt nicht – unser nativer Vektoransatz belässt alles in TYPO3. Sie können jedoch bei Bedarf ein externes Modell wie ChatGPT anbinden.
Normalerweise werden neu indexierte Inhalte mithilfe eines Zeitplans oder einer manuellen Aktion erneut eingebettet. Sie bestimmen die Häufigkeit – täglich, wöchentlich usw.
Wir setzen auf Retrieval-Augmented Generation, d. h. die KI nutzt echte Standortdaten als Wissensbasis. Dadurch werden erfundene Antworten reduziert.
Absolut. Administratoren können in den Backend-Einstellungen zwischen kurzen, Übersichts- und ausführlicheren Zusammenfassungen wählen.
Wir untersuchen erweiterte Analysen, die Unterstützung eingeschränkter Inhalte (ACL-basiert) und möglicherweise erweitertes Front-End-Styling für die KI-Antworten.

Graduated from the Faculty of Law and Political Science, University of M'sila, an excellent experience.
Graduated from the Faculty of Law and Political Science, University of M'sila, an excellent experience.
Graduated from the Faculty of Law and Political Science, University of M'sila, an excellent experience.