Accessibility issues slip into content daily. Most editors catch them too late, if at all. Now TYPO3 can spot problems while you type.
What is Live Accessibility Checking?
Traditional accessibility auditing happens after content goes live. You publish first, then run scans, generate reports, and hope someone fixes the issues. This reactive approach creates accessibility debt that piles up over time.
Live accessibility checking flips this model. It works like spellcheck for accessibility, scanning your content as you create it and flagging issues before they reach your website.
The difference is simple but powerful:
- Traditional approach: Write → Publish → Audit → Fix → Re-publish
- Live checking: Write → Fix → Publish (clean content from day one)
How T3AA's Accessibility Checker Works
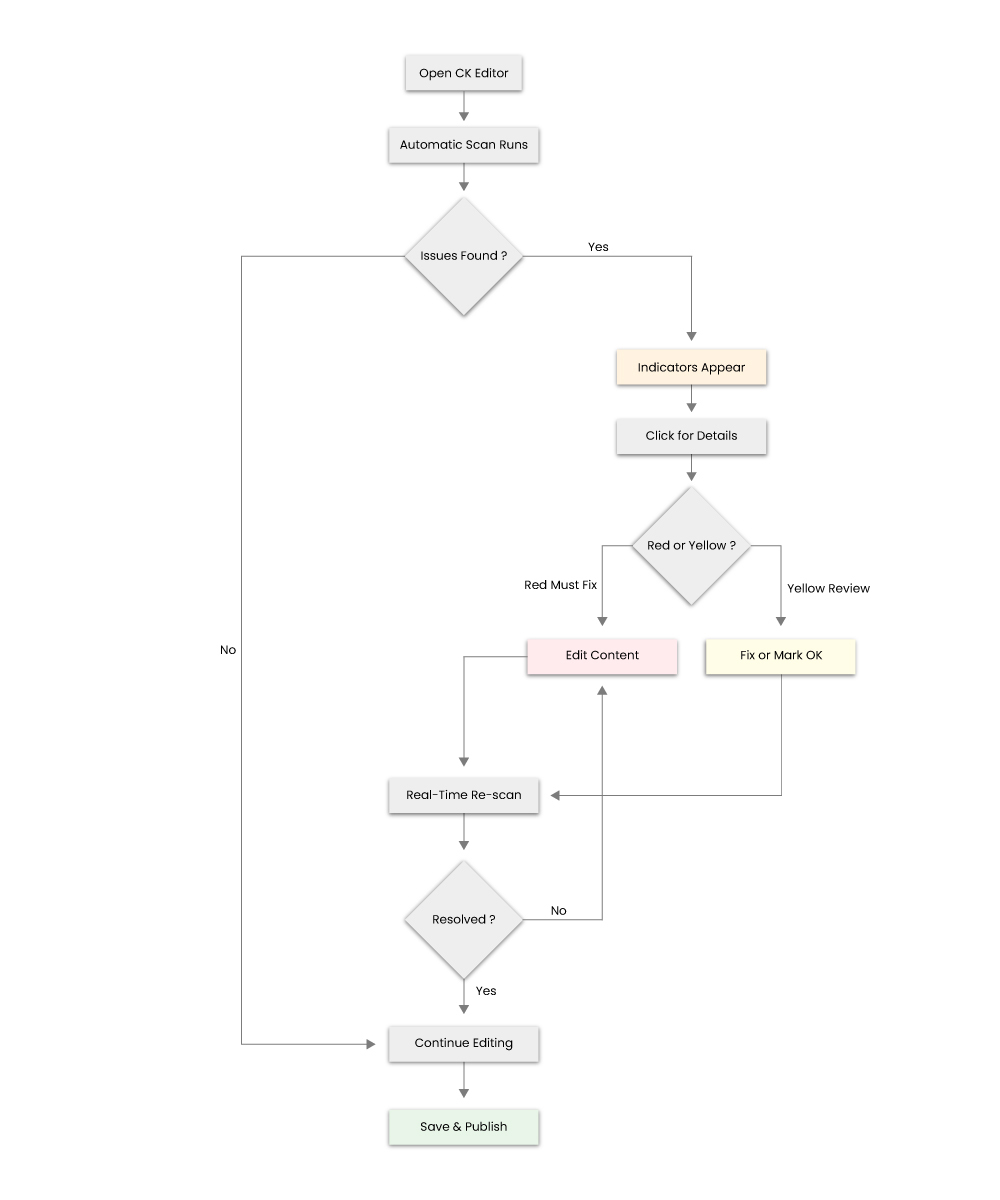
The accessibility checker integrates directly into TYPO3's CKEditor. When you're writing or editing content, it automatically scans your work in the background.
Issues appear as subtle visual indicators, with no disruption to your workflow. Click on any indicator to see what's wrong and how to fix it.
Real-Time Detection
- The checker scans continuously while you edit. Add an image without alt text? You'll know immediately.
Editor-Friendly Explanations
- No technical jargon. Each issue comes with plain-language explanations that any editor can understand.
Actionable Fix Guidance
- Beyond identifying problems, the checker tells you exactly how to resolve them. Step-by-step instructions keep you moving forward.
Non-Intrusive Integration
- Visual indicators stay out of your way until you need them. Your normal editing experience remains unchanged.
Benefits for TYPO3 Teams
Reduced Training Overhead
Editors learn accessibility best practices naturally through the checker's guidance. No separate training sessions or complex documentation needed.
Consistent Content Quality
Every piece of content gets the same accessibility review, regardless of who creates it. Standards stay consistent across your entire site.
Compliance Support
Many organizations need to meet accessibility standards like WCAG. The checker helps maintain compliance by catching issues before they accumulate.
Faster Content Production
Fix issues during creation instead of hunting them down later. Your content workflow stays smooth while quality improves.
Pro Tip: The checker works best when editors embrace it as a learning tool, not just a compliance requirement. Each fix teaches better content creation habits.
Accessibility By Practices
- Scans automatically like spellcheck
- Red indicators = must fix, Yellow = review needed
- Click any indicator for fix guidance
- Issues disappear when resolved
The accessibility checker doesn't change how you work in TYPO3. It simply adds a safety net that catches issues as they happen.
Your existing content creation process stays the same:
- Open CKEditor to create or edit content
- Write your content normally
- Notice accessibility indicators as you work
- Click indicators to understand and fix issues
- Publish confident that your content meets accessibility standards
Integration with Your Workflow
The checker uses a simple visual language:
- Subtle indicators mark potential issues
- Hover tooltips provide quick explanations
- Detailed panels offer comprehensive fix guidance
- Progress indicators show improvement as you make changes
Complete Accessibility Checks Reference
Based on the integrated editoria11y technology, T3AA's accessibility checker performs comprehensive content analysis. Here's what it catches:
Text Alternatives
| Check Type | Issue Detected | Editor Action Required |
| Images with no alt text | Empty alt attributes | Add meaningful alt text |
| Images with filename as alt text | Alt text like “IMG_1234.jpg” | Replace with descriptive text |
| Very long alt text | Alt text over ~150 characters | Review and optimize length |
| Redundant alt text | "Image of" or "Photo of" prefixes | Remove redundant phrases |
| Link images with wrong alt text | Describes image instead of link destination | Change to describe link purpose |
Links and Navigation
| Check Type | Issue Detected | Editor Action Required |
| Links with no text | Empty or invisible link text | Add descriptive link text |
| Links titled with filename | Link text like “document.pdf” | Use meaningful link descriptions |
| Generic link text | "Click here," "Learn more," "Download" | Replace with specific descriptions |
| New window links | Links open new windows without warning | Add visual/text indicators |
| PDF/document links | Links to files without accessibility notice | Review document accessibility |
Document Structure
| Check Type | Issue Detected | Editor Action Required |
| Skipped heading levels | H2 jumping to H4 without H3 | Maintain sequential hierarchy |
| Empty headings | Headings with no text content | Add text or remove heading |
| Very long headings | Excessively long heading text | Consider shortening for clarity |
| Fake headings | Bold paragraphs used as headings | Convert to proper heading styles |
| Misused blockquotes | Blockquotes used for visual styling | Use appropriate heading elements |
| Pseudo-lists | Asterisks/numbers instead of proper lists | Convert to formatted lists |
Content Quality
| Check Type | Issue Detected | Editor Action Required |
| Excessive caps lock | Large amounts of ALL CAPS text | Convert to normal case |
| Table structure | Tables without proper headers | Add table headers (<th> elements) |
| Video accessibility | Videos without caption reminders | Ensure captions are available |
| Audio accessibility | Audio files without transcript notices | Provide transcripts |
| Social media embeds | Social posts without alt text reminders | Check social content accessibility |
Automatic Checks (Red Indicators)
These are definite problems that need fixing:
- Missing alt text
- Empty links
- Broken heading structure
- Links with no accessible name
Manual Checks (Yellow Indicators)
These require human judgment and can be marked "OK" if appropriate:
- Very long alt text (may be justified for complex images)
- Generic link text (acceptable in some contexts)
- PDF links (OK if document is accessible)
- Social embeds (OK if properly managed)
Real-World Impact
Consider a typical content editor creating a news article:
Without the checker: They add images, write headings, and include links. The article looks great visually, but may contain multiple accessibility barriers that won't be discovered until later, if at all.
With the checker: As they work, they see immediate feedback. The image needs alt text, the heading structure needs adjustment, and one link needs better text. They fix these issues in real-time, producing clean, accessible content from the start.
The result? Better content, happier users, and reduced technical debt.
Warning: While the checker catches many common issues, it's not a complete accessibility solution. Complex interactions and advanced WCAG requirements may need additional review.
Why This Matters Now
Web accessibility isn't optional anymore. Legal requirements are expanding, user expectations are rising, and search engines increasingly value accessible content.
But most accessibility tools create extra work. They generate reports, require technical knowledge, and interrupt content workflows.
TYPO3's live accessibility checker takes a different approach. It integrates accessibility into the natural content creation process, making better practices automatic rather than additional.
No. The checker runs efficiently in the background without affecting editing performance. Most users don't notice any difference in CKEditor's responsiveness.
The checker focuses on common WCAG compliance issues that content editors can actually fix, like alt text, heading structure, and color contrast.
Yes. The checker includes configuration options to customize when and where it operates based on your site's needs.
No. The checker provides contextual explanations and fix guidance that teach accessibility best practices through normal use.
The checker focuses on content-level issues that editors can fix. Technical issues like keyboard navigation or complex interactions need separate review.
The checker works within your current CKEditor setup. No workflow changes required, it simply adds helpful feedback during content creation.

Stefan Reinhardt
T3AI ProduktbotschafterAls T3AI-Botschafter ist Stefan engagiert, Ihnen durch die Welt der KI zu helfen und Sie zu führen. Er leitet eine erfolgreiche Digitalagentur, die Unternehmen dabei unterstützt, durch digitales Marketing nachhaltige…
More From Author