Barrierefreiheitsprobleme schleichen sich täglich in Inhalte ein. Die meisten Redakteure bemerken sie zu spät, wenn überhaupt. Jetzt kann TYPO3 Probleme erkennen, während Sie tippen.
Was ist Live Überprüfung der Barrierefreiheit?
Traditionelle Barrierefreiheitsprüfungen erfolgen, nachdem Inhalte live geschaltet wurden. Sie veröffentlichen zuerst, führen dann Scans durch, erstellen Berichte und hoffen, dass jemand die Probleme behebt. Dieser reaktive Ansatz schafft Barrierefreiheits Schulden, die sich im Laufe der Zeit anhäufen.
Live Barrierefreiheitsprüfungen kehren dieses Modell um. Es funktioniert wie eine Rechtschreibprüfung für Barrierefreiheit, indem es Ihre Inhalte während der Erstellung scannt und Probleme kennzeichnet, bevor sie Ihre Website erreichen.
Der Unterschied ist einfach, aber kraftvoll:
- Traditioneller Ansatz: Schreiben → Veröffentlichen → Prüfen → Beheben → Erneut veröffentlichen
- Live Prüfung: Schreiben → Beheben → Veröffentlichen (saubere Inhalte von Anfang an)
Wie der Barrierefreiheitsprüfer von T3AA funktioniert
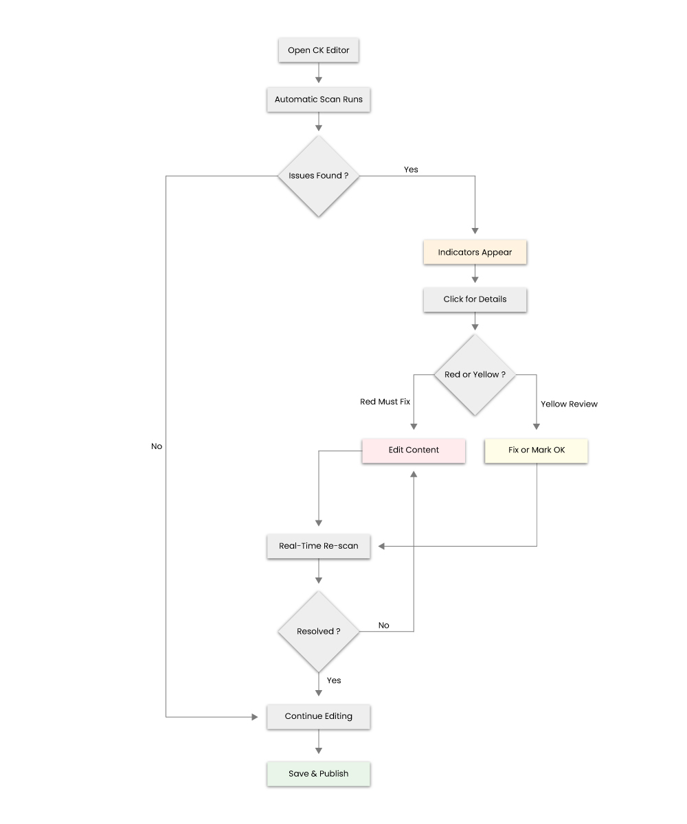
Der Barrierefreiheitsprüfer integriert sich direkt in den CKEditor von TYPO3. Wenn Sie Inhalte schreiben oder bearbeiten, scannt er automatisch im Hintergrund Ihre Arbeit.
Probleme erscheinen als subtile visuelle Indikatoren, ohne Ihren Arbeitsablauf zu stören. Klicken Sie auf einen Indikator, um zu sehen, was falsch ist und wie Sie es beheben können.
Echtzeit-Erkennung
- Der Prüfer scannt kontinuierlich, während Sie bearbeiten. Ein Bild ohne Alt-Text hinzufügen? Sie werden es sofort wissen.
Editor-freundliche Erklärungen
- Kein technisches Fachjargon. Jedes Problem wird mit leicht verständlichen Erklärungen geliefert, die jeder Redakteur verstehen kann.
Umsetzbare Lösungshinweise
- Der Prüfer geht über die Identifizierung von Problemen hinaus und sagt Ihnen genau, wie Sie sie lösen können. Schritt-für-Schritt-Anleitungen helfen Ihnen, weiterzukommen.
Nicht intrusive Integration
- Visuelle Indikatoren bleiben unauffällig, bis Sie sie benötigen. Ihr normales Bearbeitungserlebnis bleibt unverändert.
Vorteile für TYPO3-Teams
Reduzierter Schulungsaufwand
Redakteure lernen die besten Praktiken zur Barrierefreiheit auf natürliche Weise durch die Anleitung des Prüfers. Keine separaten Schulungssitzungen oder komplexe Dokumentationen erforderlich.
Konsistente Inhaltsqualität
Jeder Inhalt wird unabhängig davon, wer ihn erstellt, der gleichen Barrierefreiheitsprüfung unterzogen. Standards bleiben auf Ihrer gesamten Website konsistent.
Compliance Unterstützung
Viele Organisationen müssen Barrierefreiheitsstandards wie WCAG erfüllen. Der Prüfer hilft, die Einhaltung zu gewährleisten, indem er Probleme erkennt, bevor sie sich anhäufen.
Schnellere Inhaltserstellung
Beheben Sie Probleme während der Erstellung, anstatt sie später zu suchen. Ihr Inhaltsworkflow bleibt reibungslos, während sich die Qualität verbessert.
Profi Tipp: Der Prüfer funktioniert am besten, wenn Redakteure ihn als Lernwerkzeug und nicht nur als Compliance Anforderung betrachten. Jede Korrektur lehrt bessere Gewohnheiten bei der Inhaltserstellung.
Barrierefreiheit durch Praktiken
- Scannt automatisch wie die Rechtschreibprüfung
- Rote Indikatoren = muss behoben werden, Gelb = Überprüfung erforderlich
- Klicken Sie auf einen Indikator, um Anleitungen zur Behebung zu erhalten
- Probleme verschwinden, wenn sie gelöst sind
Der Barrierefreiheitsprüfer ändert nicht, wie Sie in TYPO3 arbeiten. Er fügt einfach ein Sicherheitsnetz hinzu, das Probleme auffängt, sobald sie auftreten.
Ihr bestehender Inhalts-Erstellungsprozess bleibt gleich:
- Öffnen Sie den CKEditor, um Inhalte zu erstellen oder zu bearbeiten
- Schreiben Sie Ihre Inhalte wie gewohnt
- Beachten Sie die Barrierefreiheitsindikatoren während der Arbeit
- Klicken Sie auf Indikatoren, um Probleme zu verstehen und zu beheben
- Veröffentlichen Sie mit dem Vertrauen, dass Ihre Inhalte den Barrierefreiheitsstandards entsprechen
Integration mit Ihren Workflow
Der Prüfer verwendet eine einfache visuelle Sprache:
- Subtile Indikatoren kennzeichnen potenzielle Probleme
- Hover-Tooltips bieten schnelle Erklärungen
- Detaillierte Panels bieten umfassende Lösungshinweise
- Fortschrittsindikatoren zeigen Verbesserungen, während Sie Änderungen vornehmen
Vollständige Barrierefreiheitsprüfungen Referenz
Basierend auf der integrierten editoria11y Technologie führt der Barrierefreiheitsprüfer von T3AA eine umfassende Inhaltsanalyse durch. Folgendes wird erfasst:
Textalternativen
| Prüfart | Erkanntes Problem | Erforderliche Aktion des Editors |
| Bilder ohne Alt-Text | Leere Alt-Attribute | Sinnvollen Alt-Text hinzufügen |
| Bilder mit Dateinamen als Alt-Text | Alt-Text wie „IMG_1234.jpg“ | Durch beschreibenden Text ersetzen |
| Sehr langer Alt-Text | Alt-Text über ~150 Zeichen | Länge überprüfen und optimieren |
| Redundanter Alt-Text | Präfixe wie „Bild von“ oder „Foto von“ | Redundante Phrasen entfernen |
| Verlinkte Bilder mit falschem Alt-Text | Beschreibt das Bild statt des Linkziels | Ändern, um den Linkzweck zu beschreiben |
Links und Navigation
| Prüfart | Erkanntes Problem | Erforderliche Aktion des Editors |
| Links ohne Text | Leerer oder unsichtbarer Linktext | Beschreibenden Linktext hinzufügen |
| Links mit Dateinamen als Titel | Linktext wie „dokument.pdf“ | Sinnvolle Linkbeschreibungen verwenden |
| Generischer Linktext | „Hier klicken“, „Mehr erfahren“, „Herunterladen“ | Durch spezifische Beschreibungen ersetzen |
| Neuem Fenster link | Links öffnen neue Fenster ohne Warnung | Visuelle/Textindikatoren hinzufügen |
| PDF/Dokument-Links | Links zu Dateien ohne Barrierefreiheitshinweis | Barrierefreiheit des Dokuments überprüfen |
Dokumentenstruktur
| Prüfart | Erkanntes Problem | Erforderliche Aktion des Editors |
| Übersprungene Überschriftenebenen | H2 springt zu H4 ohne H3 | Sequentielle Hierarchie beibehalten |
| Leere Überschriften | Überschriften ohne Textinhalt | Text hinzufügen oder Überschrift entfernen |
| Sehr lange Überschriften | Übermäßig langer Überschriftentext | Verkürzung zur Klarheit in Betracht ziehen |
| Falsche Überschriften | Fettgedruckte Absätze als Überschriften verwendet | In richtige Überschriftenstile umwandeln |
| Fehlverwendete Blockzitate | Blockzitate für visuelle Gestaltung verwendet | Geeignete Überschriftselemente verwenden |
| Pseudo-Listen | Sternchen/Zahlen anstelle von richtigen Listen | In formatierte Listen umwandeln |
Inhaltsqualität
| Prüfart | Erkanntes Problem | Erforderliche Aktion des Editors |
| Übermäßige Großschreibung | Große Mengen an ALLE GROSSBUCHSTABEN Text | In normalen Text umwandeln |
| Tabellenstruktur | Tabellen ohne ordnungsgemäße Überschriften | Tabellenüberschriften (<th>-Elemente) hinzufügen |
| Video Barrierefreiheit | Videos ohne Untertitel Erinnerungen | Sicherstellen, dass Untertitel verfügbar sind |
| Audio Barrierefreiheit | Audiodateien ohne Transkript Hinweise | Transkripte bereitstellen |
| Social-Media-Einbettungen | Soziale Beiträge ohne Alt Text Erinnerungen | Barrierefreiheit des sozialen Inhalts überprüfen |
Automatische Überprüfungen (Rote Indikatoren)Dies sind eindeutige Probleme, die behoben werden müssen:
- Fehlender Alt Text
- Leere Links
- Fehlerhafte Überschriftenstruktur
- Links ohne zugänglichen Namen
Manuelle Überprüfungen (Gelbe Indikatoren)Diese erfordern menschliches Urteilsvermögen und können als "OK" markiert werden, wenn angemessen:
- Sehr langer Alt Text (kann bei komplexen Bildern gerechtfertigt sein)
- Generischer Link Text (in einigen Kontexten akzeptabel)
- PDF Links (OK, wenn das Dokument zugänglich ist)
- Soziale Einbettungen (OK, wenn ordnungsgemäß verwaltet)
Auswirkungen in der realen Welt
Betrachten Sie einen typischen Inhaltseditor, der einen Nachrichtenartikel erstellt:
Ohne den Checker: Sie fügen Bilder hinzu, schreiben Überschriften und fügen Links ein. Der Artikel sieht visuell großartig aus, kann jedoch mehrere Barrieren in Bezug auf Barrierefreiheit enthalten, die erst später, wenn überhaupt, entdeckt werden.
Mit dem Checker: Während sie arbeiten, erhalten sie sofortiges Feedback. Das Bild benötigt einen Alt-Text, die Überschriftenstruktur muss angepasst werden, und ein Link benötigt besseren Text. Sie beheben diese Probleme in Echtzeit und erstellen von Anfang an sauberen, zugänglichen Inhalt.
Das Ergebnis? Bessere Inhalte, glücklichere Nutzer und reduzierte technische Schulden.
Warnung: Obwohl der Checker viele häufige Probleme erkennt, ist er keine vollständige Lösung für Barrierefreiheit. Komplexe Interaktionen und fortgeschrittene WCAG-Anforderungen können zusätzliche Überprüfungen erfordern.
Warum das jetzt wichtig ist
Web-Accessibility ist nicht mehr optional. Gesetzliche Anforderungen nehmen zu, die Erwartungen der Nutzer steigen, und Suchmaschinen legen zunehmend Wert auf barrierefreie Inhalte.
Aber die meisten Accessibility-Tools verursachen zusätzlichen Aufwand. Sie erstellen Berichte, erfordern technisches Wissen und unterbrechen die Content-Workflows.
Der Live-Accessibility-Checker von TYPO3 verfolgt einen anderen Ansatz. Er integriert Barrierefreiheit in den natürlichen Content-Erstellungsprozess und macht bessere Praktiken automatisch statt zusätzlich.
Nein. Der Prüfer läuft effizient im Hintergrund, ohne die Bearbeitungsleistung zu beeinträchtigen. Die meisten Benutzer bemerken keinen Unterschied in der Reaktionsfähigkeit des CKEditors.
Der Prüfer konzentriert sich auf häufige WCAG Konformitätsprobleme, die Inhaltsredakteure tatsächlich beheben können, wie Alt Text, Überschriftenstruktur und Farbkontrast.
Ja. Der Prüfer enthält Konfigurationsoptionen, um anzupassen, wann und wo er basierend auf den Anforderungen Ihrer Website arbeitet.
Nein. Der Prüfer bietet kontextbezogene Erklärungen und Anleitungen zur Behebung, die durch die normale Nutzung die besten Praktiken zur Barrierefreiheit lehren.
Der Prüfer konzentriert sich auf inhaltsbezogene Probleme, die Redakteure beheben können. Technische Probleme wie Tastaturnavigation oder komplexe Interaktionen erfordern eine separate Überprüfung.
Der Prüfer arbeitet innerhalb Ihrer aktuellen CKEditor Einrichtung. Es sind keine Änderungen am Workflow erforderlich, er fügt einfach während der Inhaltserstellung hilfreiches Feedback hinzu.

Stefan Reinhardt
T3AI ProduktbotschafterAls T3AI-Botschafter ist Stefan engagiert, Ihnen durch die Welt der KI zu helfen und Sie zu führen. Er leitet eine erfolgreiche Digitalagentur, die Unternehmen dabei unterstützt, durch digitales Marketing nachhaltige…
More From Author